AUTOSAR FEE (Flash EEPROM Emulation) 模块权威指南
1. FEE 模块概述与在 AUTOSAR 中的定位

什么是 FEE?
FEE (Flash EEPROM Emulation),即闪存EEPROM模拟模块,是 AUTOSAR 分层架构中内存抽象层 (MemAL) 的核心组件。它的主要目的是:
- 统一接口:向上层NvM (非易失性内存管理器)提供一个标准化的 EEPROM 驱动接口 (Eep API)。
- 模拟 EEPROM 特性:将底层 Flash 存储器(如芯片内部的 DFlash/PFlash)需要大块擦除、写入次数有限的特性,通过复杂的软件算法抽象化,实现 EEPROM 具备的字节级读写 (Byte-wise Access)和磨损均衡 (Wear Leveling) 能力。
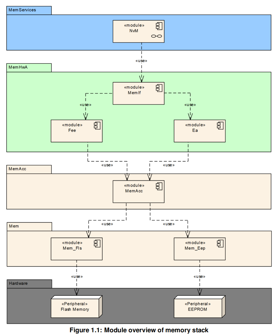
在采用芯片内部 Flash 模拟 EEPROM 的场景中,软件栈的调用路径是:
NvM Manager→FEE (实现 Eep 接口)→FLS Driver→Internal Flash Hardware
核心机制:实现 EEPROM 模拟
FEE 模块在内部主要依赖以下核心机制:
- 逻辑到物理地址映射 (Logical to Physical Mapping): 将 NvM 看到的 Block ID 和偏移量(逻辑地址)转换为 Flash 扇区中的物理地址。
- 磨损均衡 (Wear Leveling): 通过将 NvM Block 的数据分散写入 Flash 存储区域的不同位置,确保每个物理扇区的擦写次数大致均匀,从而延长整个 Flash 存储器的使用寿命。
- 垃圾回收 (Garbage Collection, GC):当数据更新时,旧数据被标记为无效。当 Flash 区域满时,FEE 会触发 GC,将所有有效数据搬移到新的空白区域,然后擦除旧的区域,释放空间。
2. FEE 模块配置与使用原理
2.1 主要配置原则
| 配置项 | 描述 |
|---|---|
| Fls Sector Configuration | 定义用于 FEE 模拟的底层FLS 扇区范围。这些扇区必须是连续的,并且通常需要至少两个以上的扇区用于磨损均衡。 |
| FEE Block Configuration | 与 NvM 定义的每个 Block 一一对应。关键参数包括: -Block ID: 与 NvM Block ID 对应。 -Block Size: 用户数据大小。 -Max Number of Instances: 每个 Block 需要存储的副本数量(用于冗余和故障恢复)。 |
| FEE Cluster Configuration | 定义 FEE 区域的Cluster 数量和大小,这是实现磨损均衡的基本单位。 |
2.2 FEE 的初始化与主功能
- 初始化 (
Fee_Init): ECU 启动时调用,读取 Flash 扇区中的头部信息,重构逻辑到物理地址的映射表,确定当前有效数据的位置。 - 主功能循环 (
Fee_MainFunction): FEE 的所有异步操作(读、写、擦除、GC)都必须依赖周期性调用此函数来执行实际的 Flash 操作。
3. FEE 与 FLS 模块的对比
FEE 和 FLS 模块共同构成了 Flash 存储的抽象层,但它们处于不同的层级,承担的职责也截然不同。
| 特性 | FEE (Flash EEPROM Emulation) | FLS (Flash Driver) |
|---|---|---|
| 所属层级 | 内存抽象层 (MemAL) | 微控制器抽象层 (MCAL) |
| 服务对象 | NvM (提供 Eep 接口) | FEE/其他高层应用 |
| 核心职责 | EEPROM 行为模拟:磨损均衡、字节读写、逻辑地址映射、垃圾回收 (GC)。 | 硬件访问: 提供对 Flash 硬件的原始操作(读取、编程、擦除)。 |
| 寻址单位 | 逻辑 Block及字节 (Byte) 偏移量。 | 物理地址、编程单位(例如 4/8 字节)、扇区 (Sector)。 |
| 对硬件依赖 | 独立于具体的 Flash 硬件,但依赖 FLS 提供的接口。 | 强依赖于微控制器的 Flash 硬件寄存器和时序。 |
总结:FLS是执行者,只进行硬件操作;FEE 是管理者,将上层的逻辑请求转换为 FLS 的物理操作,并负责维护数据的可靠性和寿命。
4. FEE 模块进阶:Cluster Block 概念与空间管理
4.1 Cluster Block 概念解析

4.1.1 FEE Cluster (簇)
FEE Cluster是 FEE 模块进行垃圾回收 (GC)和磨损均衡 (Wear Leveling)的基本操作单位。
- 物理构成:一个 Cluster 通常由一个或多个连续的底层FLS 扇区 (Sector) 构成。
- 工作流程(GC):FEE 至少需要配置两个 Cluster。数据写入始终在活动 Cluster中。当活动 Cluster 写满后,FEE 触发 GC:将有效数据从旧 Cluster 搬移到空闲 Cluster,然后擦除旧 Cluster,实现数据的“洗牌”和地址转移。
Cluster 配置与使用注意事项:
- 数量:至少两个 Cluster 才能实现磨损均衡。
- 大小:单个 Cluster 的总大小必须大于 所有 NvM Block 总大小加上 FEE 的管理开销。否则,GC 无法完成,系统将停止写入非易失性数据。
- GC 性能: Cluster 越大,单次 GC 需要搬移和擦除的时间越长,对系统实时性的影响越大。
4.1.2 FEE Block (块)
FEE Block是与上层NvM Block 一一对应的逻辑数据单元。
- 结构:每个 FEE Block 实例是写入 Flash 中的实际数据,包括 NvM 的用户数据和 FEE 维护的管理信息 (Overhead)。
- 管理信息 (Overhead):每个 Block 实例需要额外的 Flash 空间来存储Block Header(包含 Block ID、数据长度、版本信息、状态标志等)和校验信息 (CRC/Checksum)。

4.2 不同长度数据的保存
FEE 完美支持保存不同长度的数据:
- 可变长度支持:FEE Block Header 中记录了该 Block 的实际数据长度。不同长度的 NvM Block 实例可以混合存储在同一个 Cluster 中。
- 版本管理:当更新数据时,FEE 只会在当前活动 Cluster 中写入新的Block 实例,并将旧的实例标记为无效,从而实现数据的版本管理和字节级写入模拟。
4.3 FEE 与 Cache 模块的关系
FEE 模块本身通常不包含独立的“Cache”,它主要依赖上层NvM Manager 的 Cache 机制来提高性能。
- NvM RAM Block Cache (主缓存):位于 NvM 模块中,是用户数据在 RAM 中的副本。应用程序通常是读写这个 RAM Cache。
- 作用: Cache 机制减少了对 FEE/Flash 的实际访问次数,从而降低了 Flash 的磨损,并提高了应用程序的实时响应速度。FEE 仅负责在 NvM 请求时,将数据可靠地写入和读出 Flash 存储区域。
5. FEE 模块的具体使用方法:
5.1 关键API
| API 名称 | 描述 | 使用方法 | 注意事项 (Notes/Precautions) |
|---|---|---|---|
| Fee_Init | 初始化 Fee 模块 | void Fee_Init ( const Fee_ConfigType* ConfigPtr ) | 同步/异步: 异步 (Asynchronous) cite: 70。 模块状态: 如果初始化成功完成,模块状态将从 MEMIF_UNINIT 变为 MEMIF_IDLE |
| Fee_Read | 启动一个从逻辑块读取数据的异步任务 | Std_ReturnType Fee_Read ( uint16 BlockNumber, uint16 BlockOffset, uint8* DataBufferPtr, uint16 Length ) | 同步/异步: 异步 (Asynchronous)实际读取操作在 Fee_MainFunction 中异步执行。 内存访问: 允许从块内任意地址偏移 (BlockOffset) 开始,读取任意字节长度 (Length) 的数据 |
| Fee_Write | 启动一个向逻辑块写入数据的异步任务 。 | Std_ReturnType Fee_Write ( uint16 BlockNumber, const uint8* DataBufferPtr ) | 同步/异步: 异步 (Asynchronous)实际写入操作在 Fee_MainFunction 中异步执行 块偏移: 写入操作的块地址偏移固定为零 Fee_Write 操作的是完整的逻辑块 |
| Fee_Cancel | 用于取消当前正在进行的异步任务 | void Fee_Cancel ( void ) | 同步/异步: 异步 (Asynchronous) [ 执行逻辑: 仅当模块状态为 MEMIF_BUSY 时,请求才会被接受,并调用底层 Flash 驱动的取消函数,随后模块状态重置为 MEMIF_IDLE 运行时错误 (RTE): 如果模块状态不是 MEMIF_BUSY (即没有待处理的任务),将引发运行时错误 FEE_E_INVALID_CANCEL |
| Fee_GetStatus | 返回 Fee 模块的当前状态 | MemIf_StatusType Fee_GetStatus ( void ) | 同步/异步: 同步 (Synchronous) 返回值: 可能的状态包括: - MEMIF_UNINIT: 模块未初始化 - MEMIF_IDLE: 模块空闲 - MEMIF_BUSY: 模块正在处理上层请求 - MEMIF_BUSY_INTERNAL: 模块正在执行内部管理操作(如垃圾回收) |
| Fee_GetJobResult | 查询上层软件发出的最后一个已接受任务的结果 | MemIf_JobResultType Fee_GetJobResult ( void ) | 同步/异步: 同步 (Synchronous) 返回值: 可能的结果包括: - MEMIF_JOB_OK: 任务成功完成 cite: 107。 - MEMIF_JOB_PENDING: 任务等待中或正在执行 - MEMIF_JOB_CANCELED: 任务被取消 - MEMIF_JOB_FAILED: 任务失败 - MEMIF_BLOCK_INCONSISTENT: 请求的块不一致/可能已损坏 - MEMIF_BLOCK_INVALID: 请求的块已失效,读取无法执行 |
注意:地址偏移量和长度参数可以在给定类型范围内取任意值。这允许从逻辑块内的任意起始地址读取任意数量的字节。
5.4 实际使用的例子
- NvM 调用 FEE 接口:NvM 调用
Fee_Write()发起请求,函数立即返回E_OK。 - 系统周期性调用 MainFunction:BSW 调度器在低优先级任务中周期性调用
Fee_MainFunction(),逐步执行 Flash 写入操作。 - 任务完成回调:写入完成后,FEE 调用
NvM_JobEndNotification()通知 NvM,任务成功结束。
6. 使用 FEE 模块的注意事项与风险规避
6.1 实时性与性能 (Timing and Performance)
- GC 的影响:GC 是一个高耗时过程。应配置 GC 在系统负载较低或休眠时间执行,并确保
Fee_MainFunction能够及时执行,以防止 GC 过程过长影响系统实时性。 - 如果运行Fee的MCU只有一个物理Block则无法完全支持RWW模式,这就意味着Flash在执行命令的时候无法继续执行用户程序,这个过程中中断一般也是无法正常响应的,所以可能造成一定的通信无响应的情况。
6.2 Flash 区域配置与冗余
- 冗余度:必须配置足够的 Cluster 大小和数量(至少 2 个 Cluster),并预留足够的冗余空间(安全因子>1.2)以应对磨损均衡中产生的无效数据。冗余不足是导致 FEE 模块失效的常见原因。
- 在Flash空间足够的情况下,可以尽量增加Cluster的数量,这样可以有效利用Flash的擦写寿命并增加最终模拟EEPROM的擦写次数。
- 增加Cluster之后FEE换页的事件会有延迟,但是换页在整个过程中是无法避免的,在实际使用过程中,尤其是只有1个物理Block(Flash操作需要关闭全局中断)的情况下,应用中应改成充分考虑Flash换页带来的影响(主要是Sector擦除的影响)。
6.3 故障处理和数据完整性
- 断电保护: FEE 必须确保在任何 Flash 操作过程中断电,数据不会丢失。FEE 在初始化时能识别不完整写入的扇区,并恢复到最近一次正确的状态。
- 错误报告:必须正确配置和处理Runtime Errors(如
EEP_E_TIMEOUT) 和Production Errors(如EEP_E_WRITE_FAILED),并通过 DEM/DET 报告给上层应用。
最后更新于 2025-10-16 08:19:15 并被添加「MCU 云途 MCAL YUNTU」标签,已有 3512 位童鞋阅读过。
本作品采用知识共享署名-非商业性使用-禁止演绎 4.0 国际许可协议进行许可。